Development Consultation
Aanii,
The Resource and Infrastructure department is the first point of contact for all development proposals within Saugeen Ojibway Nation Territory.
Collaborating with knowledge holders, experts, and technical staff, the Resources and Infrastructure team formulates consultation plans tailored to each project's unique needs.
By weaving Western and Indigenous knowledge systems for a more robust process, we strive to minimize the impact to natural and cultural resources. Our team works to ensure consultation is occurring at the earliest stages of development and that, where inevitable impacts arise, we diligently work to implement appropriate accommodations.
The Saugeen Ojibway Nation (SON) Environment Office operates with the Joint Chiefs and Councils of Chippewas of Nawash Unceded and Saugeen First Nations. Through the lens of two-eyed seeing, our office ensures that SON's Aboriginal and treaty rights are respected through the duty to consult and free, prior and informed consent.
This page will provide a guide to why and how to consult with the Saugeen Ojibway Nation Environment Office, with a goal of improving the visibility of our review processes.
To start consultation, please complete the form at the bottom of the page.
![]() |
![]() |
![]() |
![]() |
![]() |
![]() |
![]() |
![]() |
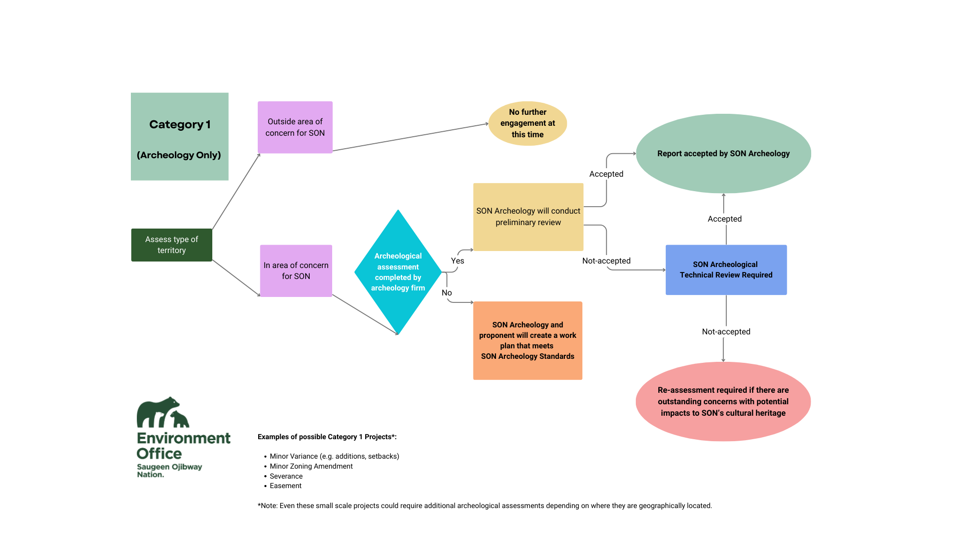
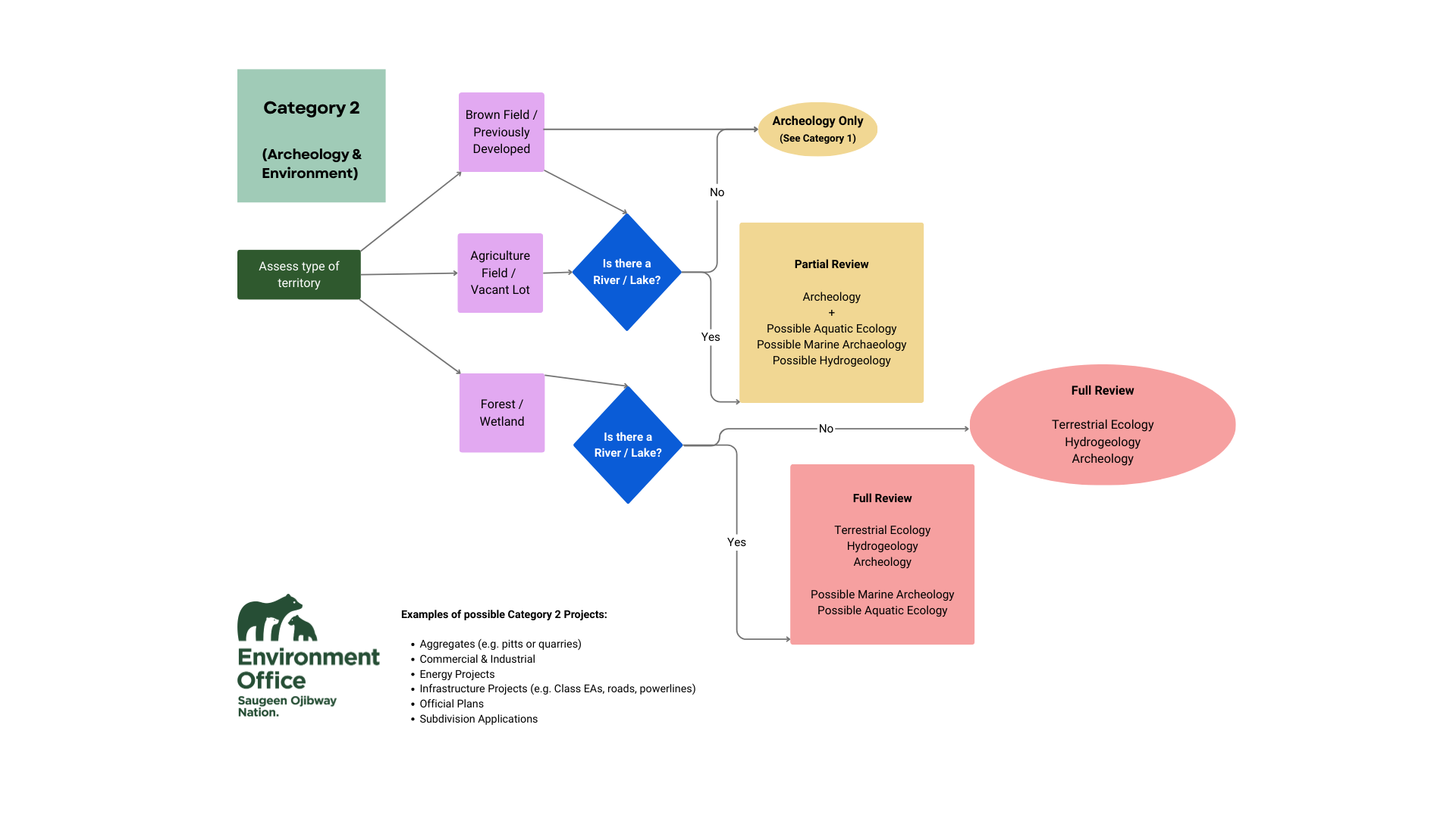
The following maps outline the areas within SON Territory that R&I staff will review and determine the types of assessments required, based on location, type of project, and other factors. Much of the Territory is covered by the review buffer as many areas contain historical passage routes, important ecosystems, and other areas of importance to SON that are screened for by staff in the early stages of review.

As the R&I Department reviews many different types of projects, please view these diagrams as a starting point to the type of review that may be required for your proposed project. Staff will further communicate review requirements once project consultation begins.


Consultation will be paid for by the proponent through invoices or a Letter of Agreement, as determined by staff.
Visit the Resources & Infrastructure page to learn more about how we evaluate development and protect SON’s Rights, Interests, assert SON’s territorial jurisdiction, and safeguard SON’s natural and cultural heritage within SON Territory.
Nation-to-Nation Protocols
The Environment Office has many dealings with external government organizations, proponents and businesses. Our nation-to-nation protocols detail out how external organizations can properly engage with the SON community.
Development Consultation Form
Please fill out the consultation form regarding your project and our staff will connect with you regarding next steps.







